高效Buck Converter EMI抑制:案例分析与实践技巧 (下)
2024-05-22 17:16:17 98
接上文《EMC整改难题:EMI源头解析与Buck电路优化策略(上)》继续。
5. 案例
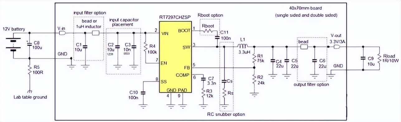
本章将示范在Buck转换器的EMI设计中的不同方法所导致的影响。示范所使用的IC是RT7297CHZSP,一款800kHz工作频率、3A输出能力的电流模式Buck转换器,采用PSOP-8封装。测试中的电路工作在12V输入下,输出为3.3V/3A,测试所用电路显示在下图中。
测试所用的板子有两个版本,一个具有完整的地铜箔层,一个没有。板上设置了多种可选配置,如LC输入滤波器,不同的输入电容放置位置,可选的Rboot、RC缓冲电路和输出端LC滤波器。具有这些不同选项的PCB设计显示在下图中。
测试设备的配置如下图所示。
当被测试对象被放在实验桌上时,其PCB上的电流回路和导线就会向周围环境辐射出高频能量,这些辐射信号又会自己找到路径返回到测试对象上,并以高频共模电流的形式出现在供电线上。这些供电线上的高频共模电流会和板上的电流结合在一起,可被用着辐射状况的指示信号。
转换器的电源输入来自于三只串联的锂离子电池,电压大约为12V,这就使它们和实验室里的其他设备没有了直接联系。一只电解电容跨接在电池的引线上,这可消除电池电感可能导致的谐振问题。
转换器的负载是一只并联了10µF MLCC电容的1Ω电阻,这可为之提供3A的负载,同时对高频信号的阻抗又是极低的。
输入线靠电池一侧的接地端通过一只100Ω的电阻和实验台的地连接在一起,这就给整个电路提供了一个参考地,其阻抗很像EMC测试中的LISN网络。
输入电容的放置
实验1 :将CIN放置在远离IC的地方。
下图中的PCB布局呈现了一种很差的输入电容放置方法,这将在切换回路中引入很大的寄生电感。(此布局中还有额外的间隙以增加回路的面积。)
我们首先通过测量输入线上的共模电流来对辐射噪声做一次常规的检查。
从上图右侧显示的波形可以看到,共模电流是出奇地大,而且在很宽的整个频段上都可看到。
我们可以用环形天线在PCB上方搜索辐射场以发现共模电流的源头所在。当环形天线移动到输入环路的上方时,示波器在低频至高达200MHz的频段上显示出巨大的辐射噪声,参见下图。
我们也同时看到开关切换波形上出现很高的过冲和振铃信号,这些信号实际上已经超过了IC的耐压规格。这些状况说明错误的输入电容放置位置可以导致很高的辐射和巨大的振铃信号。
假如将同样的测试在背面为地线层的板子上进行,我们将看到这种拥有地线层的大型CIN回路带来的辐射要远低于单面板上的结果,开关切换所带来的振铃信号也要低一些。参见下图。
大回路上的电流形成的高频磁场会在地线层里生成涡旋电流,由涡旋电流所形成的磁场与原磁场的方向是相反的,从而可以抵消一部分原磁场。地线层离回路越近,抵消的效果就越好。
实验2 :将CIN靠近IC放置
我们继续使用单面PCB,并将CIN放置到靠近IC的地方,这样就形成了比较小的CIN回路。参见下图。
开关切换过程中的过冲和振铃信号的幅度都降低了大约50%,辐射的强度下降了大约10dB,频带宽度扩展到了300MHz。
上述实验最重要的结论是确认了更好地放置CIN可以改善开关切换波形上的过冲和振铃信号的幅度,还能降低高频辐射。
在RT7297CHZSP中,芯片底部的散热焊盘是没有和晶圆内核连接在一起的,所以在PCB布局中将铜箔和散热焊盘连接在一起并不能缩短CIN回路。它的上桥MOSFET和下桥MOSFET通过多根邦定线连接到VIN和GND端子,因而可以通过这两个端子形成最短的回路。
实验3 :直接在IC的VIN端子和GND端子之间增加额外的10nF小电容
下图显示出了电容的放置方法,现在的CIN回路就通过IC的引脚、内部的邦定线和0603规格的电容形成了。
从实验结果来看,开关切换波形上的过冲实际上已经消失了,但还存在低频的振铃信号。
为了看清信号,测试天线也不得不再靠近PCB一些,其结果显示高频噪声已经消失,但在大约25MHz的地方出现了一个大的低频尖峰。

这种低频谐振常因不同谐振回路中的两只电容因并联而发生谐振所导致,这种问题常常发生在EMI问题解决过程中,其回路和谐振都需要被定位才能排除。在此案例中,谐振发生在10nF电容和4nH的寄生电感上(大约3mm的导体长度),它们形成了大约25MHz的谐振信号。此谐振回路由0603电容、IC引脚、邦定线和PCB铜箔路径构成,其长度大约为3mm。
解决这个问题的办法是在10nF小电容的旁边并联一个具有稍高ESR的22µF 1206电容。
采用经过优化了的CIN放置方法的PCB布局设计如下图所示。
采用了上述的方案以后,单面板上的开关切换波形上的过冲已经完全消失,经环形天线检测到的辐射噪声也很低,它在经过FFT运算后得到的波形几乎都在本底噪声水平上。
假如我们在这个时候再用高频电流探头对输入线上的共模电流进行测量,我们将可看到共模噪声已经下降很多。与第一次测量的结果相比,某些频率上的差异多于30dB,说明整个板子的辐射水平已经很低了。
在电源输入线上滤波
电源输入线上的高频电流由差模电流和共模电流构成。对于共模电流,可以在PCB布局设计时将具有高电流变化率dI/dt的电流环最小化予以消减。而差模电流则有不同的来源,我们可以如图27那样将正、负两条线以不同方向穿过自制的电流探头的磁芯来进行测量。
我们要测量的差模电流是由Buck转换器的脉冲状输入电流在经过输入电容的时候由其ESR和PCB布局形成的ESL(假如存在的话)所导致的电压下沉出现在输入电容上而形成的,它最后呈现在电源输入线上成为差模电流。
通过增加输入电容可以降低差模电流,但更有效的做法是在输入线上加入一个小型的LC滤波器,如下图右侧所示的那样。

正如从上图中看到的那样,添加磁珠 + 电容构成的滤波器可滤除除800kHz基波以外的所有高频成分,添加1µH电感 + 电容构成的滤波器可消除包含基波在内的所有差模噪声。
在输出线上滤波
当对输出端的差模信号进行测量时,我们能看到的高频成分会比较少,这是因为输出电流是连续的,电流变化率不高。然而,我们仍能在其中看到高达30MHz左右频率的低频噪声,这是由于转换器中电感上的电流纹波经过输出电容传递到了输出端成为输出端上的差模电流,毕竟这些电容也含有ESR和ESL嘛。通过在输出端添加额外的LC滤波器可以将大部分的差模信号滤除掉,这种滤波器可由磁珠和MLCC电容构成,其方法如下图所示。

经常发生的一件事情是某些电感的漏磁会耦合到输出端的回路上,这也会造成输出端差模电流的出现。
屏蔽电感的漏磁会比较低,其磁场信号不容易进入输出回路,但没有屏蔽或是半屏蔽的电感就完全不一样了。一旦遇到这样的状况,输出回路的面积就必须最小化以使其不容易将电感的漏磁耦合进去。
通过在自举电路中串联电阻和使用RC缓冲抑制电路消减振铃信号
在此实验中,我们使用双面PCB,输入电容的放置位置如上面的实验2一样,这样的配置可以在输入回路中引入比较明显的辐射。
为了作为参照,首先在没有Rboot和RC缓冲抑制电路的情况下对输入线上的共模电流进行测试。
开关切换波形显示出5V的过冲,过冲信号的振荡频率为238MHz;输入线上的共模电流显示出明显的高频噪声。参考下图。
RT7297C使用了相对比较小的上桥MOSFET (110mΩ),因而通过给自举电路串联小电阻的方法带来的影响也很小。实验发现,即使将Rboot加到20Ω也不能看到很明显的波形改变,下图所示的示波器图形将电阻为0Ω时的波形(灰色)和添加了33Ω串联电阻时的波形进行了对比,可以看出过冲信号幅度降到了3V。这种改变对共模电流的影响也很小,在这种简易的测量中几乎看不出来。
下面确定RC缓冲抑制电路的值
振铃信号的原始频率fRING = 238MHz,添加220pF电容后,fRING变成114MHz,所以CP = 220pF/3 = 73pF。
LP可由公式算得,其结果为LP = 6.1nH。
RS可由公式进行计算。我们选择ξ = 0.5,于是RS = 9.1Ω,我们选择其为8.2Ω。
CS应为4xCP,所以是330pF。

增加RC缓冲抑制电路在高频段可对共模电流带来下降5dB的影响。


由上图可见,Rboot对效率的影响比较小,但在负载很重的时候其影响会加大。
RC平滑抑制电路对效率的影响会比较大,特别是在轻载和中等负载的情况下,但最大也就1~2%,处于可以接受的范围。需要特别注意的是,当Buck转换器的工作频率很高和输入电压很高的时候,RC平滑抑制电路对效率的影响会很大。
6. BUCK转换器PCB布局设计要点
做好Buck转换器PCB布局设计的关键是在一开始就要计划好关键元件的放置位置。
1.在噪声敏感的应用中,最好是选择小型封装的、电感很低的晶圆倒装芯片。
2.确定开关切换回路的VIN和GND节点位置,将不同尺寸的输入电容尽可能靠近这些节点,最小的电容靠节点的位置要最近。由于这个切换回路承载了很高的电流变化率dI/dt,因而需要尽可能地小。
3.将输出电容地放在不与输入电容切换路径发生重叠的地方,避免高频噪声串入输出电压中。
开关切换节点和BOOT引脚含有很高的电压变化率dV/dt,可导致严重的电场辐射,因而其铜箔面积应当保持最小化,还要避开其它敏感电路。
4.转换器的小信号部分应当与大功率的开关切换部分分开,其地线应当位于干净无噪声的地方,千万不要将输入端的电流信号和输出端的纹波电流引入其中。
不要在关键回路上使用热阻焊盘,它们会引入多余的电感特性。
5.当使用地线层的时候,要尽力保持输入切换回路下面的地层的完整性。任何对这一区域地线层的切割都会降低地线层的有效性,即使是通过地线层的信号导通孔也会增加其阻抗。
6.导通孔可以被用于连接退藕电容和IC的地到地线层上,这可使回路最短化。但需要牢记的是导通孔的电感量大约在0.1~0.5nH之间,这会根据导通孔厚度和长度的不同而不同,它们可增加总的回路电感量。对于低阻抗的连接来说,使用多个导通孔是应该的。
在上面的例子中,通到地线层的附加导通孔对缩减CIN回路的长度没有帮助。但在另一个例子中,由于顶层的路径很长,通过导通孔来缩小回路面积就十分有效。
7.需要注意的是将地线层作为电流回流的路径会将大量噪声引入地线层,为此可将局部地线层独立出来,再通过一个噪声很低的点接入主地当中。
8.当地线层很靠近辐射回路的时候,其对回路的屏蔽效果会得到有效的加强。因此,在设计局多层PCB的时候,可将完整的地线层放在第二层,使其直接位于承载了大电流的顶层的下面。
9.非屏蔽电感会生成大量的漏磁,它们会进入其他回路和滤波元件之中。在噪声敏感的应用中应当使用半屏蔽或全屏蔽的电感,还要让敏感电路和回路远离电感。
7. 你可以自制的简易EMI问题探测工具
测量电磁兼容性问题通常意味着你得拿着自己的产品原型跑到电磁兼容实验室去进行测试,那里通常有3m的无回声房间,还备有特别的使用天线和接收机的测量设备,测量的数据可显示出整个系统的最后结果,但在这样的地方并不总是能够容易地找到造成特定辐射问题的根本原因。
其实我们是有可能在实验室环境下对产品原型进行一些基本的EMI测试的,还可对系统的各个模块分别进行。这样的测试通常属于近场环境(测量距离 < 0.16λ),因而在测试电流回路的辐射状况时需要使用小型的环形天线来对高频磁场进行测量。你可以使用一段50Ω的同轴电缆自己制作小型的拥有电屏蔽的环形天线,这看起来并不是一件很难的事情,可参考下图的示意进行。
这种环形天线可以被连接到频谱分析仪上,当你使它在PCB上方移动时,你就可以看到哪里会有比较强的高频磁场。你也可以把它连接到一台示波器上(使用50Ω的端子),示波器上就可以显示出相应区域的切换噪声水平。保持天线环和板子之间的相对位置和距离不变,对电路、PCB上的回路做出某些改变,你就可以知道噪声水平在增加或是减少。
由于电源线的辐射对EMI水平的影响很大,你也可以测量这些线上的高频电流。不是所有的电流探头都有足够的带宽可以凸显EMI问题,这可通过将几匝线圈穿过一个EMI铁芯以形成一个高频电流变压器的方法来解决。其做法与环型天线的做法差不多,但需要将环形线圈3次穿过铁芯。参见下图。
现在将电缆穿过铁芯就可以对其中的高频电流进行测量了,电流变压器的输出可以接入频谱仪或是示波器(使用50Ω端口)。
为了将测试工具和测试对象隔离开,最好是在电缆上加一个共模线圈,这可通过将引入分析装置的电缆多次穿过一个扣合式的EMI铁芯来实现。
将电源线的正、负两条线以同一个方向穿过铁芯可测量其中的共模电流,颠倒其中一条线的方向则可测量差模电流。参见上图。
另外一种手持式的工具是电流探测器,这是一种使用开放式铁芯的小型化电流变压器,参见下图。这种工具可用于测量铜箔路径或元件引脚上的高频电流。
这个工具在制作上会有一定的难度,你可以用一个有两个孔的铁氧体磁珠经过打磨以后得到开放式的铁芯,再加上4~5匝线圈,然后再将其连接到同轴电缆即可。最好是将此铁芯放在带有开口的屏蔽罩里。当使用此工具的时候,你应当知道它也会捡拾到一些电场信号。为了分辨你测得的结果是来自于磁场还是电场,你可以在路径的上方将工具转动90°。如果测量的结果来自于磁场,其结果就会变为0。如果信号来自于电场,其结果就不会有什么改变。
电流探测器可让你知道变化中的高频电流在板上和元件上是如何流动的,甚至可以显示出电流在铜箔上是如何流动的:你将发现高频电流在铜箔上总是从最短的路径上经过。实际上,即使是地线层上的涡流也可以被测量出来。
8. 总结
解决EMI问题可能是一件很复杂的事情,尤其是在面对完整的系统,同时又不知道辐射源所在的时候。有了关于高频信号和开关切换式转换器中的电流回路的基础知识,再加上对元器件和PCB布局在高频情况下的表现的了解,结合某些简单自制工具的使用,要想找出辐射源和降低辐射的低成本解决方案,从而轻松的解决EMI问题是有可能的。
Buck转换器中的主要辐射源是转换器的输入切换回路,它是我们考虑问题的重点。采用不同封装的开关切换式转换器在获得最佳元件布局方案以得到EMI辐射最低的解决方案方面有可能扮演非常重要的角色。
降低转换器的开关切换速度可对降低EMI有帮助,但这通常不是最优的选择。通过地线层进行屏蔽是一种很有效的做法,它们应该尽可能地长大、完整,还要尽可能靠近有辐射的环路。对输入和输出线进行滤波可以很有效地降低传导辐射水平。




