How to design TVS overvoltage protection circuit quickly
2024-04-22 14:47:33 154
The function of the overvoltage protection circuit is: if the internal voltage regulating loop of the switching power supply fails or the output voltage exceeds the design threshold due to improper operation of the user, the output voltage is limited to the safe value range in order to protect the electrical equipment of the rear stage from damage.
This blog post will introduce how to quickly design overvoltage protection circuits from two methods: cost-saving TVS tube and reliable and efficient circuit design.
1, save money and worry TVS tube
TVS (Transient Voltage Suppressors), also known as avalanche breakdown diodes, are high performance protection devices in the form of diodes.

1.1, TVS tube characteristics
TVS tubes are divided into unidirectional and bidirectional, unidirectional TVS tubes are generally used in DC power supply circuits, and bidirectional TVS tubes are used in voltage alternating circuits.
For example, when a one-way TVS tube is applied to a direct current circuit, it is shown in the figure below. When the circuit is working normally, TVS is in the cut-off state (high resistance state), which does not affect the normal operation of the circuit. When abnormal overvoltage occurs in the circuit and TVS (avalanche) breakdown voltage is reached, TVS quickly changes from a high resistance state to a low resistance state, and the instantaneous overcurrent caused by abnormal overvoltage is released to the ground, while the abnormal overvoltage is suppressed at a lower level, so as to protect the post-stage circuit from abnormal overvoltage damage. When the abnormal overvoltage disappears, the TVS resistance returns to the high resistance state.

How TVS works
TVS has the following important parameters:

Select TVS tube key indicators
(1) Vrwm cut-off voltage
The highest operating voltage of TVS, the highest operating peak voltage or DC peak voltage that can be continuously applied without causing deterioration or damage to TVS. For AC voltage, expressed by the highest operating voltage RMS, under Vrwm, TVS is considered not to work, that is, it is not on. When the circuit is designed, the maximum operating voltage must be less than Vrwm, otherwise it will cause the TVS operation to cause circuit abnormalities.
(2) IR leakage current
Leakage current, also known as standby current. The maximum current flowing through TVS at the specified temperature and maximum operating voltage. The leakage current of TVS is generally measured at the cut-off voltage, and for a certain type of TVS, IR should be within the specified value range. The voltage value applied to both ends of TVS is Vrwm, and the current value read from the ammeter is the leakage current IR of TVS. For TVS with the same power and voltage, when Vrwm≤10V, the bidirectional TVS leakage current is 2 times of the unidirectional TVS leakage current. For some analog ports, the leakage current will affect the sample value of the AD, so the smaller the leakage current of the TVS, the better.
(3) VBR breakdown voltage
Breakdown voltage refers to the voltage at both ends of TVS measured on the V-I characteristic curve under the specified pulse DC current It or near the avalanche current condition. Test the current It generally choose about 10mA, the applied current time should not exceed 400ms, so as not to damage the device, VBR MIN and VBR MAX is a deviation of TVS breakdown voltage, generally TVS is a deviation of ±5%. When measuring, VBR falls between VBR MIN and VBR MAX and is considered qualified.
(4) IPP peak pulse current, VC clamp voltage
Peak pulse current, the peak value of a given pulse current waveform. TVS generally uses 10/1000μs current waveform. Clamp voltage, the peak voltage measured at both ends of TVS when the specified waveform peak pulse current I PP is applied. IPP and VC are parameters that measure TVS's ability to resist surge pulse current and limit voltage in circuit protection, and the two parameters are interrelated. For the clamping characteristics of TVS in the lightning protection circuit, you can refer to the parameter VC. For the same type of TVS, the larger the IPP, the stronger the impulse current impact resistance, if the VC is smaller under the same IPP, the better the clamping characteristics of TVS.
(5) Junction capacitance Cj
The junction capacitance is a parasitic capacitance in TVS, which needs to be paid attention to in high-speed IO port protection. Too large junction capacitance may affect the signal quality.
1.2 TVS tube selection
In the selection of TVS tubes, there are three points to pay attention to:
- Suitable voltage can protect the circuit after the stage;
- The junction capacitance of the TVS introduced cannot affect the circuit;
- TVS power margin is sufficient, meet the test standards, and can not be hung before the safety tube.
The selection process can be carried out according to the following steps:
Select TVS maximum operating voltage Vrmw;
Select TVS clamp voltage VC;
Select the power of TVS;
Evaluate the influence of leakage current Ir;
Evaluate the effect of junction capacitance.
Specific instructions are as follows:
(1) Select TVS maximum operating voltage Vrmw
In the normal operation of the circuit, TVS should not work, that is, in the cut-off state, so the cut-off voltage of TVS should be greater than the highest working voltage of the protected circuit. In this way, we can ensure that TVS will not affect the circuit work under the normal operation of the circuit. But the operating voltage of TVS also determines the level of TVS clamp voltage, in the case that the cut-off voltage is greater than the normal working voltage of the line, the TVS working voltage can not be selected too high, if too high, clamping voltage will also be higher, so when selecting Vrwm, It is necessary to comprehensively consider the working voltage of the protected circuit and the bearing capacity of the post-stage circuit. Vrwm is required to be greater than the operating voltage, otherwise the operating voltage greater than Vrwm will cause TVS reverse leakage current to increase, close to conduction, or avalanche breakdown, affecting the normal circuit operation.
Vrwm can refer to the following formula:
Vrwm≈1.1~1.2*VCC (where VCC is the highest working voltage of the circuit)
(2) Select TVS clamp voltage VC
TVS clamp voltage should be less than the maximum transient safety voltage that the protected circuit can withstand after the stage, VC and TVS avalanche breakdown voltage and IPP are proportional. For TVS of the same power level, the higher the breakdown voltage, the higher the VC, and the maximum clamping voltage VC of the TVS selected cannot be greater than the maximum voltage that the protected circuit can withstand. Otherwise, when TVS clamp at VC will cause damage to the circuit.
Vc can refer to the following formula:
VC < Vmax (where Vmax is the highest voltage that the circuit can withstand)
(3) Select the power Pppm (or Ipp) of TVS
The rated transient power of TVS products should be greater than the maximum transient surge power that may occur in the circuit, in theory, the greater the power of TVS, the better, can withstand more impact energy and times, but the higher the power, the larger the package of TVS, the higher the price, so the power of TVS can meet the requirements. For TVS of different power levels, the V C value of TVS of the same voltage specification is the same, but the I PP is different. Therefore, Pppm is proportional to Ippm, and the larger the Ippm, the larger the Pppm. For a certain circuit, there are corresponding test requirements, set the maximum test current in the actual circuit as Iactual, then Iactual can be estimated as:
Iactual=Uactual/Ri (Uactual is the test voltage, Ri is the test internal resistance)
TVS to pass the test, so the actual circuit requires the minimum power of TVS under 10/1000μs waveform P actual is: -------, where di/dt is the waveform conversion coefficient, if the actual test waveform is other waveform, such as 8/20μs waveform, it is recommended to take di/dt, if the test waveform is 10/1000μs, take, the actual selection, TVS should leave a certain margin. The power PPMP selection of TVS should follow Pppm > Pactual.
(4) The effect is assessed according to the junction capacitance and leakage current of the TVS selected
If TVS is used in high-speed IO port protection, analog signal sampling, low-power equipment, it is necessary to consider the impact of junction capacitance and leakage current, the smaller the parameters of the two, the better.
Selection example
For example, the normal working voltage of the circuit VCC is 24V, the highest working voltage Vmax is 26V, the highest transient voltage that the post-stage circuit can withstand is 50V, the test waveform of the experiment is 8/20μs waveform, the test voltage is 500V, and the static resistance of the test power supply and PPTC is 2Ω. Select the right TVS based on the above information.

(1) Select the highest operating voltage of TVS
Vrmw material VCC = 1.1 ~ 1.2 * 26 ~ 28 v
(2) Select Select TVS clamp voltage
VC < Vmax=50V
(3) Calculate the actual test waveform power:
Pact=50* (500/3) *1/2=4166W
According to the calculation results, 5.0SMDJ26A TVS can be selected, because this TVS is used in the power port, junction capacitance and leakage current can be selected according to the actual circuit.
5.0 Key parameters of SMDJ26A TVS
1.3. Practical circuit application
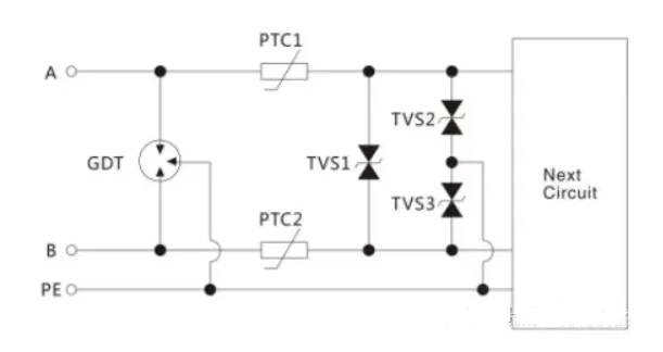
When the operating voltage of the device port exceeds the highest breakdown voltage of TVS (VBR MAX), TVS can be regarded as a low impedance resistance, the current flowing is very large, the resistance continues to heat, if there are no other measures, the TVS will soon be hanging up, the failure of TVS high probability into an open circuit, the circuit is still in no protection. Therefore, it is best to add a fuse in front of TVS, before TVS hangs up, the fuse first fails and breaks, you can protect TVS and the rear circuit, if replaced by a self-recovery fuse, the fault can be restored to normal work by itself.

TVS works for protection against overvoltage
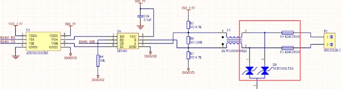
As shown in the following figure is the overvoltage protection circuit of RS485, the working voltage of RS485 chip is generally 5V, and the limit voltage that can withstand is generally 12V. Usually, the working voltage of the equipment is generally 12V or 24V. If the 24V power supply voltage is mistakenly connected to the RS485A-B line and there is no overvoltage protection, the RS485 chip will be physically damaged. TVS tube is specially designed for instantaneous overvoltage protection, can not cope with long-term overvoltage, less than 0.5STVS will be burned due to overheating, the circuit will lose protection.

If the self-recovery PTC is added in front of TVS, and the trip time of PTC is short enough, and the clamp voltage of TVS Vc < the highest working voltage of the circuit VCC, PTC trip before TVS burns, the protection of the post-stage circuit can be achieved.

The calculation process when TVS tube and self-recovery PPTC are used together is as follows:
(1) Prerequisites for protection implementation
When the applied voltage reaches the breakdown voltage of TVS, TVS begins to switch on, the impedance becomes low, and the current flowing continues to increase. With the continuous increase of the current, the impedance of PPTC continues to increase, and the heat continues to increase, and finally the PPTC becomes a break failure, and the entire post-stage circuit is protected. Therefore, to achieve circuit protection, two prerequisites are required:
The power of TVS is large enough to persist until PPTC breaks;
The PPTC operation time should be small enough to operate before the TVS fails.
(2) PPTC selection
When used for overvoltage protection, the selection of PPTC needs to meet the following conditions:
Continuous current Ihold > Maximum working current Iwork;
The shorter the maximum action time Trip, the better, such as SMD1812B020TF, when the current through PPTC is 8A, the action time of PPTC should not be greater than 0.02s;
The maximum overload current is Imax, the current value that PPTC cannot exceed within the operating temperature range, and the probability of permanent damage will be high if PPTC exceeds it.
Maximum working voltage Vmax, the maximum working voltage value that PPTC cannot exceed within the working temperature range. If PPTC exceeds it, there is a high probability of permanent damage.
(3) TVS selection
The selection requirements of TVS are as follows:
Refer to: 1.2, TVS tube selection section above;
Calculate the maximum heat that TVS can withstand Qtvs=P*t=P/1000 (the specification is generally given under 1000uS power, divided by 1000 is converted to unit S).
Calculate the actual working heat of the selected TVS:
Qact=Vc*Itrip*Tptc (Vc: clamp voltage of TVS; Itrip: trip current of PTC insurance; Tptc: Tripping time of tripping current.)
TVS can withstand heat actual selection Qtvs > theoretical calculation Qact;
Circuit design example
As shown in the following figure, PTC and TVS are used for RS485 overvoltage protection, the power supply voltage of the equipment is 24V, the RS485 chip is MAX488, the normal working voltage is 5V, the maximum can withstand 12V, the normal working current is < 1mA, choose the appropriate PTC and TVS.

PTC and TVS work together for RS485 protection
(1) PTC selection
Because the working current of RS485 is very small, the PTC current can be selected as the smallest, the key parameter is Trip Trip, the smaller the trip the better, the smaller the trip time is shorter, the lower the power requirements of TVS, the smaller the package, the lower the cost. After selection, the current and voltage of SMD1812B020TF meet the requirements, and the Trip time is the shortest, which is 0.02S.

(2) TVS selection:
TVS voltage selection
Since the working voltage of RS485 VCC is 5V, and the limit voltage is 12V, the working voltage of TVS is ≥5V, and the clamping voltage is ≤12V. SMBJ5.0A can be pre-selected. Vrwm=5V, Vc=9.2V.

TVS power selection
a. Estimate the heat that the actual TVS needs to withstand
Assume TVS operates at the maximum clamping voltage and the current flowing is the trip current of the fuse:
Qact=P*t=U*I*t=Vc*I trip*Tptc=9.2V*8*0.02S=1.472J
b. Estimate the actual power of the actual TVS
Since the TVS test power given by the manufacturer is measured at the pulse width of 1us, it is necessary to convert the above estimated heat into the corresponding TVS power at 1uS.
Ptvs > Qact/1us=1.472J/1us=1472W
The peak current is: Ipp=P/Vc=1472W/9.2V=160A
Therefore, the final TVS selected Vc=9.2V, Ipp=163 SMCJ5.0A.

Some friends think that the above calculation process is not derated, in fact, the above calculation process is basically in accordance with the extreme situation, ignoring the PTC with the rise of temperature resistance exponential increase, PTC on the resistance will share a large part of the voltage, to the late PTC on the verge of breaking, TVS withstand voltage drop is almost zero. Therefore, not only do you not need to derate, but even the power of TVS can be multiplied by the actual calculation of 0.5~0.8 coefficient.
1.4. Summary
TVS for overvoltage protection has two limitations: small signal and low speed.
(1) Small signal problem
Small signal is better to understand, our circuit uses the normal current 0.2A PTC, but the choice is 160A TVS, the ratio is close to 800 times, unimaginable, if you use a 2A PTC power port, TVS power needs more than 15KW, the price is close to 10 yuan, this cost is almost no one can accept.
Since PTC is self-recovery, the fault can work normally after removal, avoiding the trouble of frequent replacement, but the trip time of PTC is longer, the same is 0.2A glass seal fuse, when the circuit reaches 8A, almost 10ms can trip, and the shortest PTC is 200ms, which leads to the TVS power must be selected more. To persist until the PTC trip (PTC before the TVS failure to play a protective role).
(2) Low speed problem
The junction capacitance of general TVS is tens of pF to hundreds of pF, with the power level, the lower the TVS voltage, the larger the junction capacitance, the power TVS used in the small signal port, unless it is a low-capacitance TVS, the conventional power TVS junction capacitance will be in dozens of pF, so the small signal rate can not be too high, it is best not to exceed 1Mbps.
(3) Accuracy problem
The above mentioned calculation process is basically estimated, this is because TVS and PTC belong to voltage and current sensitive devices, the failure mode is thermal failure, careful friends will find that the voltage, current, temperature and other relations provided by the manufacturer's TVS manual are given a general curve, are not given an accurate calculation formula.
Although the exact formula is used in the calculation of this paper, it is in extreme cases, the actual TVS can be multiplied by the coefficient of 0.5~0.8 than the calculated value, and the specific physical test shall prevail. For example, the calculation of 160A TVS, measured using 100A can also meet the requirements.
2, reliable and efficient circuit
Simple overvoltage protection circuit generally add a TVS can be achieved, when the external moment of high energy impact it can suppress the energy down, although the power is high, thousands of W can be maintained, but the suppression time is very short, in case the device is damaged or the working voltage is higher than the normal working voltage for a long time, it is powerless.
So the best way is to design an intelligent circuit, as follows:

When the Vin input voltage is normal, the regulator tube has no reverse breakdown, and the current of R3 and R4 is basically 0. The Vbe of the PNP triode =0, that is, the PNP triode is not conducting. The Vgs of the PMOS tube Q4 is determined by the partial voltage of the resistor R5 and R6, and the PMOS tube is on, that is, the power supply works normally.
When the Vin input is greater than the normal input voltage, the Vin>Vbr, the voltage regulator tube is broken down, and the upper voltage is Vbr. PNP triode Q1 is on, VCE≈0, that is, Vgs≈0 of PMOS tube, PMOS tube is not on, and the circuit is open, that is, overvoltage protection is realized.
If the accuracy requirements are high, of course, voltage detection IC can also be used to achieve voltage monitoring.




